銷售經理:劉經理
銷售電話:18053601282
銷售QQ:858406657
公司地址:山東省濰坊市高新區金馬路一號歐龍科技園
匠心于行,品質看得見
銷售經理:劉經理
銷售電話:18053601282
銷售QQ:858406657
公司地址:山東省濰坊市高新區金馬路一號歐龍科技園














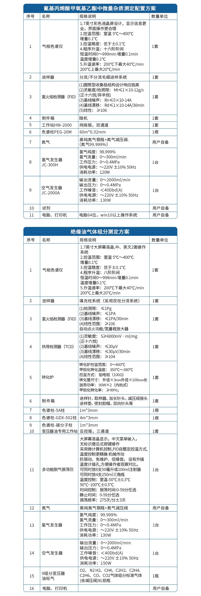
| 分析項目 | 氰基丙烯酸甲氧基乙酯中微量雜質的測定 | |||
| 依據標準 | https://www.docin.com/p-1489975596.html | |||
| 一、氣相色譜儀 | ||||
| 主要特點 | 1、采用7寸工業彩色液晶屏設計,顯示信息更全,界面操作更合理;具有中、英文2套操作系統,滿足不同的用戶需求;2、采用了先進的10/100M自適應以太網通信接口、內置IP協議棧,實現遠程控制。3、模塊化的結構設計,便于升級;4、系統配置自動進樣器接口,內置多款驅動程序,可隨時加裝自動進樣器;5、具有界面簡單、數據處理功能強大,實現GC整套分析管理工作的嚴謹及高效自動化;6、智能控制后開門系統,自動跟蹤溫度并動態調整 ,風門角度,即使室溫附近也可實現精密的溫度控制; 7、超溫保護功能:任一路超過設定的溫度,儀器自動斷電并報警。 | |||
| YP-GC氣相色譜儀 | 主機 | 1.控溫范圍:室溫 5℃~400℃ 增量0.1℃ 2.控溫精度:優于±0.1℃3.程序升溫:十六階階間恒溫時間0~999min 增量0.1min 溫度增量0.1℃ 4.升溫速率:200℃下最大40℃/min 200℃上最大20℃/min | 1套 | |
| 進樣器 | 分流/不分流毛細進樣系統 | 1套 | ||
| 檢測器 | 氫火焰檢測器(FID)(1)圓筒型收集極結構設計響應極高(2)靈敏度/檢測限: Mt≤1×10-12g/s(正十六烷/異辛烷)(3)基線噪聲: Rn≤5×10-14A(4)基線漂移: Rd≤1×10-14A/30min(5)線性: ≥106 | 1套 | ||
| 附件箱 | 隨機 | 1套 | ||
| 工作站 | YP-2000 | 網絡版,雙通道 | 1套 | |
| 二、氣相色譜儀配套設備 | ||||
| 色譜柱 | PEG-20M | 60m*0.32mm | 1根 | |
| 氣源 | 氮氣 | 高純氮氣鋼瓶+氮氣減壓閥.(氮氣99.999%) | 1瓶 | 用戶自備 |
| 氫氣發生器JC-300H | 氫氣純度:99.999%氫氣流量:0~300ml/min 工作壓力:0~0.4MPa供電電源:~220V ±10% 50Hz消耗功率:120W | 1臺 | ||
| 空氣發生器JC-2000A | 輸出流量:0~2000ml/min 輸出壓力:0~0.4MPa工作噪音:<40Dbd(A)供電電源:~220V ±10% 50Hz消耗功率:130W | 1臺 | ||
| 其他 | 試劑 | 用戶自備 | ||
| 電腦、打印機 | 電腦64位,win10以上操作系統 | 1套 | 用戶自備 | |
農獸藥殘留檢測儀:確保食品安全,一機搞定農獸藥殘留檢測
2023-11-14什么是塵埃粒子計數器?塵埃粒子計數器應用說明
2024-05-07過濾器完整性檢測儀-有效測損,確保濾芯高效運行
2024-11-01如何選擇牛奶分析儀 牛奶分析儀哪家好?
2024-03-19辣椒素檢測儀:天然辣椒素檢測工作原理
2024-04-30真空氣氛爐如何在高溫下實現潔凈熱處理?工作原理詳解
2025-07-09手持葉面積儀的原理與應用范圍分享
2024-04-23激光粒度分布儀可以測什么?工作原理分享
2025-01-17食品綜合快檢設備廣泛應用于商超市場餐飲機構
2024-01-30農獸藥殘留快速檢測儀:保障食品和水產品的安全
2023-11-08激光測距儀怎么調單位?簡便操作指南
2025-04-16多參數水質檢測儀全面評估水質狀況
2024-02-27